抗疫防疫在行动丨太阳成集团tyc151cc抗疫纪实
11月17日18时许,
集团接疾控部门通报,
红桥校区南院常态化核酸筛查中
发现一10:1混管阳性,
随即公司进入疫情防控紧急状态。
01
集团快速反应
立即进入战时状态
接到通报后,公司疫情防控指挥部全体成员迅速从北辰校区赶往南院,19时许在南院六教成立临时指挥部,各应急工作组也第一时间进驻南院,各组分工明确、各司其职,抗疫的各项工作在指挥部的指导下迅速有效开展。


02
公司及时应对
快速投入一线战斗
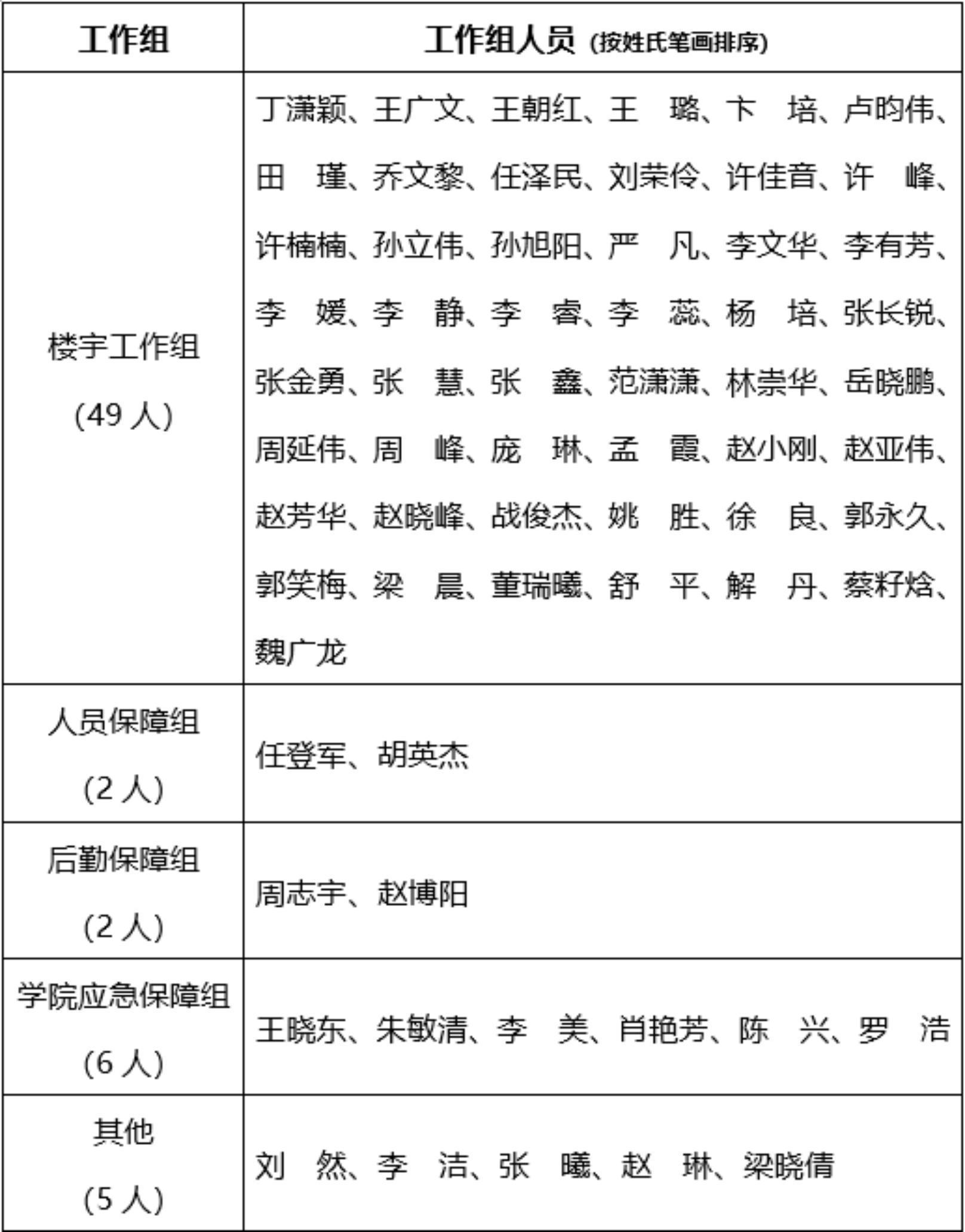
在接到公司通知的1小时内,包括楼宇工作组、人员保障组、后勤保障组在内的共计48名建艺公司教职工组成第一波突击队,迅速进驻员工宿舍开展宿舍秩序维护、外围保障等工作,他们敢担当、有情怀,第一时间坚定的站在了这场严峻斗争的最前沿。
第一批入驻公司的老师里,有的老师独自在家照顾年幼的孩子,简单安顿后把孩子自己放在家中,通知家人从外地返津,第一时间赶赴公司;有的老师在家接到通知后,来不及吃一口饭,收拾行李奔赴公司;有的老师刚刚结束当天的课程正在回家路上,接到通知第一时间掉头返校;有的老师刚结束当天工作,还未来得及离校,直接变身志愿者。


03
兄弟公司雪中送炭
齐心协力共克时坚
17日19时许,马克思主义公司、机械工程公司、电子信息工程公司、土木与交通公司等兄弟公司的领导、老师第一时间赶到南院驰援,迅速投入到宿舍楼宇的管控当中。
04
抗疫工作有序开展
疫情得到及时控制
17日20时许,公司19名男教工、6名女教工换好防护服,作为第一批宿舍楼层长,进驻男女生宿舍各楼层。当晚转运的员工涉及1000余人,这项繁重的工作全部由楼层长来负责,从得到名单到下楼转运,需要在极短的时间内完成,楼层长们几乎一夜没有合眼,休息的时候,他们有的坐在板凳上靠着墙,有的坐在废纸箱上,更多的只能席地而坐。
由于人手紧张,18日凌晨4时许,公司再次征调校外老师入驻南院增援,3名男教工、8名女教工第一时间响应号召,安顿好家中的老人、孩子赶赴一线,替换忙碌了一夜的楼层长。截至18日上午11时许,第一批宿舍楼层长已经连续工作超过15个小时,他们当中年龄最大的已经接近53周岁,但仍然坚守着一份责任。


11月19日,当各个工作组刚刚熟悉工作任务,校园逐步进入稳定状态的时候,17时许,公司又接到疾控部门通知,全员核酸筛查中发现一管10:1的疑似混管阳性,各工作组闻令而动、各司其职,流调、转运等工作有条不紊,体现了建艺公司教职工的担当与能力。
因为长时间的抗疫一线工作,有的老师出现了胸闷、发热等症状,在赴医院就诊后第一时间赶回公司,重返工作岗位;有的老师家中亲人被诊断为阳性感染者,承受着心理、家庭、工作的多重压力,但仍然坚守在抗疫一线;有的老师还有教学任务,在交接班后来不及休息,立即投入到线上教学工作中。
由于涉及到阳性感染者的密接人员,入驻公司的10名教师被转运集中隔离,校内人手再一次紧张,19日、21日、22日又有1名男教工和4名女教工进驻公司支援抗疫。至此,此次南院抗疫行动,公司共计64名教职工参与。
同舟共济,守望花开,一切为了员工,为了员工的一切,相信我们建艺公司师生凝聚蓬勃力量,奋力战“疫”,疫情终将散去,春风依旧温暖,在责任与担当中绽放青春光彩!





附:驻校抗疫人员名单

