通知丨太阳成集团tyc151cc2025年硕士研究生招生一志愿考生复试安排
点击蓝字 关注我们
一、复试考试范围
以研究生院公布的2025年硕士研究生招生一志愿考生复试名单公示信息为准。
二、复试资格审查材料内容及提交方式
考生需提前准备以下材料:
①准考证;
②居民身份证复印件(正反两面复印在一张A4纸);
③政审表;
④大学成绩单(须加盖毕业公司教务部门或人事档案管理部门印章);
⑤应届生提供《教育部学籍在线验证报告》,往届生提供学历学位证书以及《教育部学历证书电子备案表》;
⑥《诚信复试承诺书》(打印纸质版并手写签名);
⑦其他证明材料(包含设计作品集、各类获奖证书等)。
以上材料须于3月26日12:00前填写以下WPS表单并上传附件https://f.wps.cn/g/JdOwfAwH/「建艺2025年研究生复试信息收集表」,上传附件以“报考专业-方向编号-考生编号-姓名”命名,所有材料应按以上顺序将清晰的电子扫描件整理到一个PDF文件中(文件每页均为A4纸张大小),文件大小务必控制在30MB以内。
复试资格审查材料在上传表单的基础上,须在复试时提交纸质版,确保提交的纸质材料与发送的电子版材料一致,提交的资格审查材料以纸质版为准。
对文件命名的解释说明:
“报考专业”:仅需填写建筑学、城乡规划学、设计学、建筑、工业设计工程、设计中的一项;
“方向编号”:建筑学专业“建筑设计及其理论”编号为01、“建筑历史与文化遗产保护”编号为02、“建筑技术科学”编号为03;
设计学专业“工业设计与创新方法”编号为01、“人居环境设计及理论”编号为02、“文化与视觉设计及理论”编号为03;“设计信息学理论及应用(学科交叉培养)”编号为04
建筑专业“建筑设计与方法”编号为01、“建筑保护与更新”编号为02、“建筑技术与设计”编号为03;“城市设计与方法”编号为04;
工业设计工程专业“工业设计研究及应用”编号为01、“智能与创新设计(学科交叉培养)”编号为02;
设计专业“产品创新设计”编号为01、“人居环境可持续创新设计”编号为02、“文化与视觉形象创意设计”编号为03。
城乡规划学专业无需填写方向,在命名文件时以“报考专业-考生编号-姓名”命名即可。
文件命名时“报考专业”、“方向编号”请考生务必按要求准确填写,严禁填写要求以外的其他描述性词语。“考生编号”为1008开头的15位编号。
例如:建筑学-01-100899999999999-张X、城乡规划学-100899999999999-李X、设计学-02-100899999999999-刘X、工业设计工程-01-100899999999999-王X、设计-03-100899999999999-赵X。
对于有以下情况的考生,将取消其复试和录取资格:①证件和本人不符或证件不全的;②思想政治审查不合格的;③应届本科毕业生在2025年9月1日前无法取得毕业证书的;④往届生网上报名时填写的学历证书编号与提供的学历证书原件不符且不能提供教育部学历认证报告的;⑤没有达到教育部规定的报考条件或与报考时的学历信息不符的。
三、复试内容
复试采取现场复试,环节包含专业课笔试、外语水平测试、专业综合面试。专业课笔试满分100分,外语水平测试(含听力和口语)满分50分,专业综合面试满分150分。每位考生面试时间一般不少于20分钟。
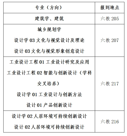
四、复试安排
1、报到及复试资格审查材料提交
时间:2024年3月28日9:00-10:00
地点:天津市红桥区光荣道29号太阳成集团tyc151cc官网红桥校区南院六教(太阳成集团tyc151cc楼)

报到流程:提交复试资格审查材料(①-⑥项内容按顺序整理好并上交,不再退回);抽取笔试、面试顺序签;查看笔试、面试地点。
注意事项:专业课笔试和专业综合面试均需用到准考证、身份证原件,除资格审查上交的原件外,请复试考生自备一份准考证原件;考生凭初试准考证入校,陪同人员不得入校。
2、专业课笔试
时间:2025年3月28日13:00-16:00
地点:待复试资格审查时查看
注意事项:考生需自行携带绘图工具,绘图纸由公司统一提供;笔试时需携带身份证和准考证以备查验。
3、外语水平测试、专业综合面试(结束时间为预估,具体时间以现场结束时间为准)

注意事项:面试地点待复试资格审查时查看;考生需携带成绩单复印件、各类获奖证书或证明、设计作品集等参加面试。
4、同等学力考生加试
在面试期间进行,具体时间、地点待复试资格审查时通知。
五、其他说明
对在复试过程中有违规行为的考生,一经查实,即按照《国家教育考试违规处理办法》《普通高等公司招生违规行为处理暂行办法》等规定严肃处理。
其他相关事项请查看太阳成集团tyc151cc官网研究生院网站招生工作专栏《太阳成集团tyc151cc官网 2025年硕士研究生
试录取工作办法》等。
以上安排如有变动,以实际通知为准,请及时关注公司官方网站。
考生务必在复试结束之前保持报名时所用手机畅通。
公司联系电话:022-60201059
附件: 《太阳成集团tyc151cc官网2025年硕士研究生诚信复试承诺书》《太阳成集团tyc151cc官网2025年硕士研究生复试政审表》(扫描下方二维码或点击链接获取附件百度网盘链接)
https://pan.baidu.com/s/17fsxw_mEoWReY7lmpTp5qQ?pwd=3444
提取码: 3444

